logo
Yuyao Jinqiu Plastic Mould Co., Ltd.
Yuyao Jinqiu Plastic Mould Co., Ltd.
Wycieczka po fabryce
Do domu /

Yuyao Jinqiu Plastic Mould Co., Ltd. Factory Production Line

Production Line

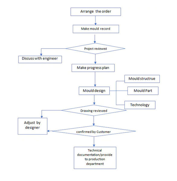
Kiedy otrzymamy zamówienie od klienta, zorganizujemy projekt produktu i rysunek struktury formy, który dostarczamy klientowi do sprawdzenia, jeśli jakiekolwiek problemy będą potrzebne do omówienia do zatwierdzenia.

Yuyao Jinqiu Plastic Mould Co., Ltd. linia produkcyjna fabryki 0

 

Jeśli rysunek potwierdzony, a następnie rozpocząć tworzenie formy, dział sprzedaży wziąć zamówienie do warsztatu i zorganizować zakup materiału i rozpocząć przetwarzanie, formy mają surowe obróbki, inspekcji,obróbki precyzyjnej, obróbka cieplna, montaż, kontrola do końca

 

 

Yuyao Jinqiu Plastic Mould Co., Ltd. linia produkcyjna fabryki 1

 

Yuyao Jinqiu Plastic Mould Co., Ltd. linia produkcyjna fabryki 2

Yuyao Jinqiu Plastic Mould Co., Ltd. linia produkcyjna fabryki 3Yuyao Jinqiu Plastic Mould Co., Ltd. linia produkcyjna fabryki 4

 

 

 

Po zakończeniu formy wziąć do badania biegu i uzyskać próbki, dział inspekcji mają sprawdzić sytuację formy i wymiar próbki, wydajność, funkcję i montaż wszystko w porządku, czy nie,Jeśli ok, wyślij go do klienta do sprawdzenia, aż dostaniesz zgodę..

Yuyao Jinqiu Plastic Mould Co., Ltd. linia produkcyjna fabryki 5

 

 

Wszystkie powyżej potwierdzić i uzyskać informacje zorganizować wysyłkę, warsztaty muszą ponownie sprawdzić formy ponownie i inspekcji,Następnie pakować formę w drewnianym pudełku i zorganizować wysyłkę drogą morską lub lotniczą zgodnie z życzeniem klienta

Yuyao Jinqiu Plastic Mould Co., Ltd. linia produkcyjna fabryki 6

 

 

OEM/ODM

Każda forma jest dostosowana i akceptuje OEM / ODM